- 首頁
- 探索更多
- 國內外冬夏令營
- 2026冬令營
- 多倫多生活藝術夏令營
- 過去國內營隊
- 國小素養共學基地

藝美學|國小素養共學基地
小一小二限定|新店北新・大豐國小附近
孩子一天中最期待的地方
不是安親班,不是補習班。
這裡是孩子的「未來實驗室」——雙語 × 動感AI × 創藝美術, 幫 6-8 歲的孩子長出 AI 時代帶得走的底層能力。
你的孩子有這些狀況嗎?
小一小二家長最常煩惱的 4 件事
😩 功課拖拖拉拉,每天都要催
😤 遇到挫折就哭,不願再嘗試
😶 說不出今天在學校學了什麼
😰 不敢舉手,太依賴大人提示
這些不是孩子的問題,是「習慣還沒被好好引導」的信號。小一小二是黃金窗口期——這段時間建立的習慣與自信,會跟著孩子往後每一年。

我們是誰?
我們不是安親班,也不是補習班
藝美學素養共學基地,是孩子放學後的「未來實驗室」
📍 位於新北市新店區,
北新國小與大豐國小中間——
孩子放學步行即可抵達,
爸媽接送超方便。

超過 200 坪的未來實驗室
我們和傳統安親班,根本不一樣——
藝美學做的,是幫孩子建立「帶得走的底層能力」。
孩子提問、老師引導,準備的不是今天的考試,
而是未來 10 年的挑戰
孩子在這裡學什麼?(課程核心)
每天放學後的節奏,我們設計得很清楚

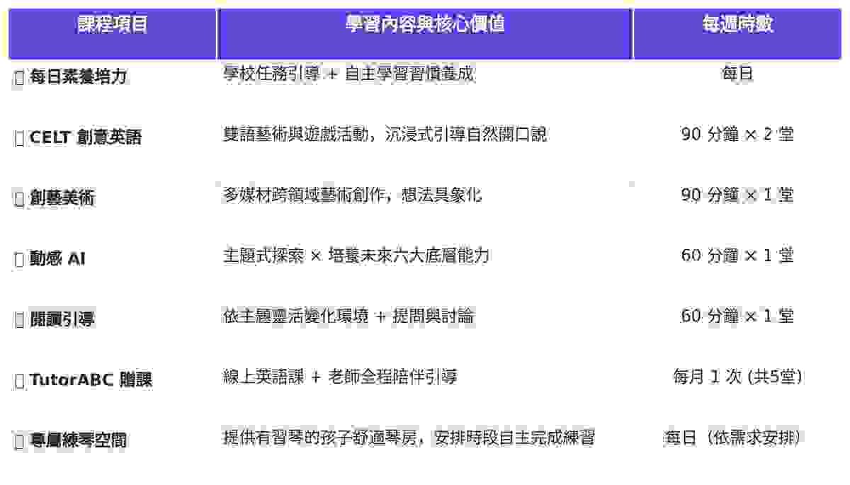
🌱 自主習慣養成
到基地第一件事:整理書包、規劃今天的學校任務。
老師不代勞、不催促——引導孩子自己決定順序、一次專心做好一件事。
當孩子說「我做完了!」那份踏實感,是自動自發的起點。
在藝美學,TutorABC 線上英語課有老師陪伴——引導孩子專注、鼓勵孩子開口、幫孩子把課堂內容真正消化吸收。

🎹 專屬練琴空間|把「不肯練琴」的難題,留在基地解決 (免費提供給有習琴的孩子)
孩子在外面學了鋼琴,但每天回家練琴總是上演親子大戰?
在藝美學,我們不只規劃豐富的素養課程,
還為有習琴的孩子準備了專屬的「獨立琴房」。
老師會協助孩子安排固定的「自主練習時段」,
讓孩子在基地就把今天的份量練好,帶著成就感回家。
✅ 孩子:在專屬空間專注練琴,不受干擾。
✅ 爸媽:不用再催、不用再吼,回家只剩下純粹的親子時光。
這不是鋼琴課,卻是所有學琴家庭最需要的「課後神隊友」!🎵

🗣️ CELT 創意英語:在故事情境裡,自然開口說英文
英文不是用背的,是在真實情境裡「說出來」的。
藝美學的 CELT 創意英語課,老師用藝術和遊戲活動帶孩子進入英語世界,
每週兩堂 90 分鐘的沉浸式課程,
讓孩子習慣用英文思考、敢開口、不怕錯。

🤖動感AI:先讓孩子的大腦長好,再讓他們指揮AI
動感AI培養的六大未來底層能力
🎯 主體性提問力
不等別人給答案——孩子學會自己問「為什麼」、
決定方向、主動探索。
這是 AI 時代最稀缺的能力。
🌈 跨域創造力
音樂、戲劇、肢體、美術、邏輯——
孩子在不同領域之間自由跳躍,
創造出 AI 想像不到的組合。
💪 心理韌性
任務有挑戰,孩子會遇到挫折。
但在動感AI,跌倒是學習的一部分——
孩子練的不是「不失敗」,而是「怎麼站起來」。
📚 自主學習力
不等老師說才動、不等爸媽催才做。
孩子在主題情境中,自己決定下一步。
🤝 人際共感力
每個主題都需要和夥伴合作完成。
孩子學會傾聽、換位思考、
理解「別人和我不一樣」這件事。
🗣 清晰表達力
想法說得清楚,才能被理解。
動感AI的每堂課,孩子都在練習
把腦子裡的畫面,變成別人聽得懂的語言

🎨創藝美術:把心裡的畫面,變成看得見的作品
在藝美學,美術課從來不是「老師畫一筆,孩子跟著畫一筆」。
我們讓孩子接觸豐富的多媒材——
從顏料、黏土、自然素材到立體建構。
每週一堂 90 分鐘的創藝美術,
孩子學習的不是單一繪畫技巧,而是「把想法具象化」的能力。
當孩子完成一件作品,他們學會的:
🎨 美感素養:感受色彩與空間的搭配
🤲 手部精細動作:在捏塑與剪貼中鍛鍊大腦
🗣 說故事的能力:每件作品,都是一個可以跟爸媽分享的故事
這不是為了應付比賽,而是為孩子留下創作的自信。

📖閱讀,是探索世界的第一把鑰匙
在藝美學,閱讀引導課依主題靈活變化:
有時在大空間教室裡、圍在一起感受故事,
有時在課桌椅上搭配寫作與筆記,
無論哪種形式,都讓孩子用眼睛、心、身體一起參與。
每週一堂閱讀引導,讓孩子愛上問問題。
為什麼現在做這件事?
14 歲就能進 SpaceX——孩子需要的能力變了
Kairan Quazi 14 歲被 SpaceX 錄取、16 歲跳槽華爾街頂尖公司。
他被錄取的理由不是文憑,而是「能解決真實問題的能力」。
Google、IBM、Tesla 已宣布「技能本位聘用」——不看學歷,只看能力。
對我們的孩子來說,小一小二不是練考試的時候,
是練「敢想、敢問、能表達、懂合作」的時候。
動感AI做的事,就是幫孩子的大腦先長出這套導航系統:
清楚表達 × 靈活思考 × 情緒穩定 × 樂於合作
——讓他未來無論面對什麼科技,都知道往哪裡走。

拒絕一師到底。在藝美學,每一門課都交給真正的本科專業導師
在藝美學,我們不把孩子「丟給同一個老師顧到好」。從雙語沉浸、創藝美術到 AI 探索,每週皆由各領域專家親自引導,給孩子最高品質的跨界素養培力!

✨算給您聽:高含金量,卻是超乎想像的平易近人
高含金量,卻是超乎想像的平易近人
攤開來算,在藝美學 每天不到 NT$ 620。
這包含了:CELT創意英語 × 動感AI × 閱讀引導 × 每日素養培力
以及每週一堂 90 分鐘的創藝美術(含豐富多媒材費用)。
⚠️ 外面的安親班:一個老師盯全科,什麼都教。
✨ 藝美學共學基地:英語、美術、AI、閱讀,全部由「本科系專業導師」授課引導!
在外面單報一堂由專業美術老師帶領的 90 分鐘美術課,每週至少 NT$ 500~800 元;
再加上每週 2 堂的雙語英文課,每週又要花上 NT$ 1,200~1,400 元。
光這兩門課,每月就要花掉 NT$ 6,800~8,000 元以上。
但在藝美學,每天不到 NT$ 620 元,
孩子同時擁有:
🎨 創藝美術 × 🗣️ CELT 雙語英語 × 🤖 動感 AI × 📖 閱讀引導 × 🌱 每日素養培力
(有習琴的孩子,還享有舒適的專屬練琴空間,讓孩子自主完成練習!)
而且每一科,都是「本科專業導師」親自引導。
這不是便宜,這是聰明的選擇。











